Smart Home Automation Forum

Full Version: Need help with A16 + relay module
You're currently viewing a stripped down version of our content. View the full version with proper formatting.
I'm trying to use the outputs of the A16 to control the relays of a 16-Channel 12V Relay Module that will be used for AC lights. The board is is a low-level trigger and you can see in the following pictures that I'm testing relays 16 and 15 by wiring them to GND:

[attachment=6970]

[attachment=6971]

Both relays seems to work fine that way, but when I try to use the A16 outputs to control it here's what happens:
Notice that the relay 16 is triggered properly, but the LED on output 16 is lit with a dim light (I've set output 14 as ON so you can compare both LEDs)

[attachment=6972]

Now if I try to use relay 15 it doesn't work:

[attachment=6973]

Am I doing something wrong here? The A16 output LED getting a dim light when I connect it to the relay board seems a bit odd to me, and it not being able to control all relays on the module is also odd.

I've tested all relays connecting them directly to GND and they all work, but when I do it via the A16 outputs only some of them work (e.g. 16 and 14 works but 15 and 13 do not). Could this be an issue on the relay module?

The power supply that I'm using is a brand new Mean Well HDR-60-12
KC868-A16 OUTPUT 12V level. make sure your relay's another coin have connect with GND.
(01-24-2025, 02:04 AM)admin Wrote: [ -> ]KC868-A16 OUTPUT 12V level. make sure your relay's another coin have connect with GND.

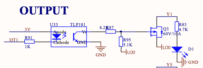
I think I won't be able to make it work with this low-level trigger board. Here's the input diagram that I found for it:

[attachment=6975]

When A16's Y1 is connected to the relay module IN1 it gets 5V and that's why I'm seeing the led light up with a lower brightness and the resistor may be limiting the current way too much for the optocoupler to work.

[attachment=6976]


I'll try to find a high-level trigger board or end up using those slim SSR since the final setup will be mounted on a din rail anyway

[Image: S9d8e58e000ea4a8593744568113dedeat.jpg_9....jpg_.avif]
yes, chose 12V relay or contactor. or you can check with KC868-E16v2 extend relay module, it's better for KC868-A16 with manual control buttons.
here is details: https://www.kincony.com/omron-din-rail-r...odule.html