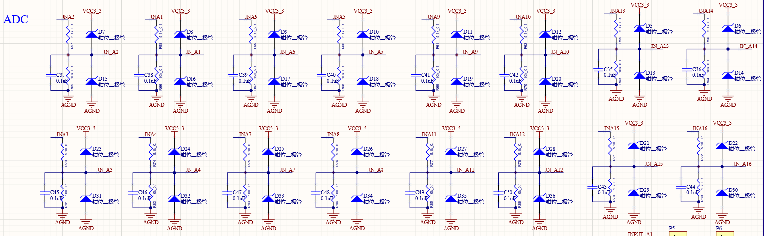
For KC868-COLB customization, to change the 16 channels from 0–5V input to 4–20mA input, the following two types of resistors need to be modified:
Replace (R63, R64, R65, R66, R67, R68, R69, R70, R79, R80, R81, R82, R83, R84, R85, R86) 10K resistors with 150R resistors in 1206 package.
Replace (R57, R58, R59, R60, R61, R62, R55, R56, R71, R72, R73, R74, R75, R76, R77, R78) 5.1K resistors with 0 ohm resistors in 0603 package.
Replace (R63, R64, R65, R66, R67, R68, R69, R70, R79, R80, R81, R82, R83, R84, R85, R86) 10K resistors with 150R resistors in 1206 package.
Replace (R57, R58, R59, R60, R61, R62, R55, R56, R71, R72, R73, R74, R75, R76, R77, R78) 5.1K resistors with 0 ohm resistors in 0603 package.
YouTube: https://www.youtube.com/c/KinCony
Online Store: https://shop.kincony.com
Alibaba Store: https://kincony.en.alibaba.com/
Online Store: https://shop.kincony.com
Alibaba Store: https://kincony.en.alibaba.com/

